浏览:--次
2022-09-14 10:48:24
类型:
公司新闻
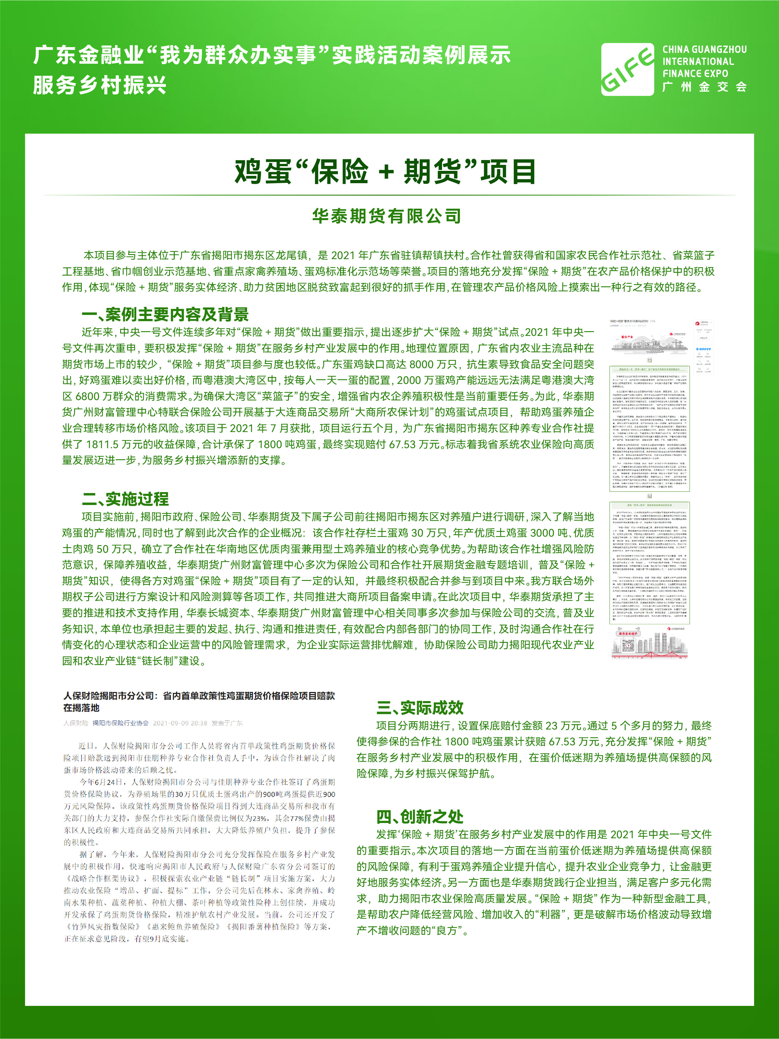
华泰期货获广东金融业“我为群众办实事”
实践活动优秀案例
6月24日,由中国(广州)国际金融交易·博览会组委会(简称“金交会”组委会)主办,广东证券期货业协会、广东省保险行业协会、广东基金业协会、广州市金融行业党委协办的广东金融业“我为群众办实事”实践活动优秀案例颁奖仪式在广州举行,华泰期货广东揭阳鸡蛋“保险+期货”项目获评“服务乡村振兴”优秀案例。当天,华泰期货参加颁奖仪式和现场案例展示。
本次获奖项目,由华泰期货广州分公司牵头,多次为保险公司和合作社开展期货金融专题培训,推动各方加深对鸡蛋“保险+期货”项目的认识和认可,最终积极参与到项目中来。项目涉及鸡蛋1800吨,在蛋价低迷期为养殖场提供高保额的风险保障,为乡村振兴保驾护航。
“保险+期货”作为一种新型金融工具,是帮助农户降低经营风险、增加收入的“利器”,更是破解市场价格波动导致增产不增收问题的“良方”。下一步,华泰期货将继续发挥期货行业风险管理功能,为农业高质量发展贡献“金融力量”,为乡村振兴贡献“期货力量”。

华泰期货有限公司版权所有 Copyright©2016-2025 Huatai Futures All Rights Reserved (本网站已支持IPv6)
[备案许可证编号 粤ICP备05081726号 ] 华泰期货有限公司官方网站
粤公网安备 44010402000830号